分享成功

高速不免费,元旦四川交通出行指南来了!这些路段易受冰雪影响

·

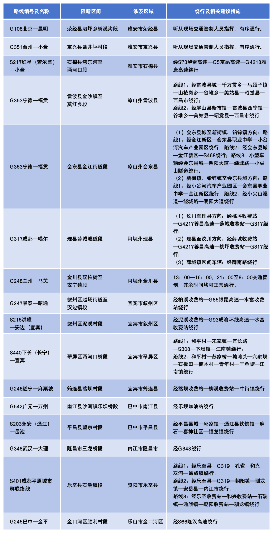
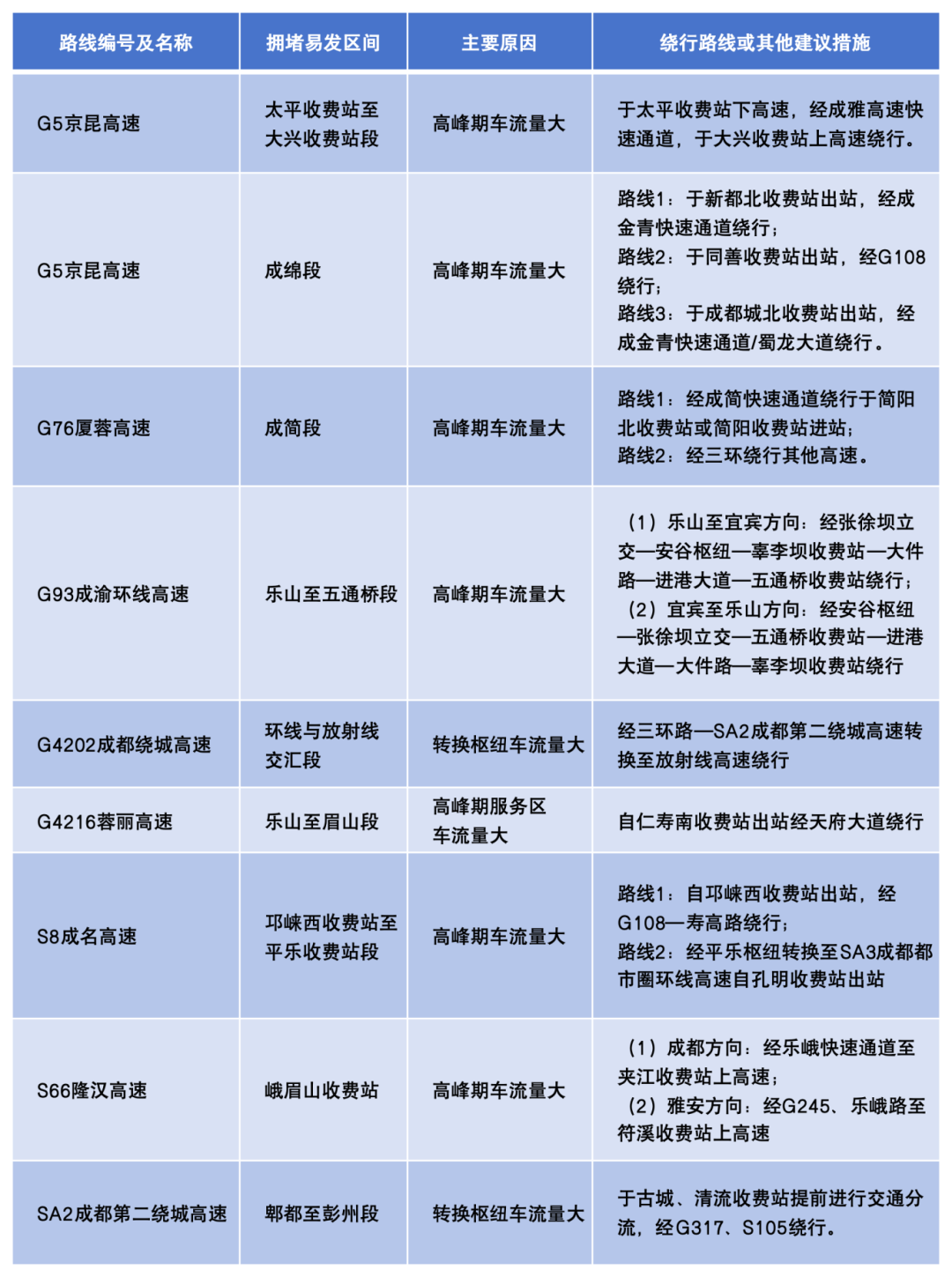
由四川省交通运输厅整理编辑

 

本文由用户发表,为作者观点,不代表九曲河立场
支持楼主

3人支持

阅读原文 阅读 1122 回复 5
举报
全部评论
  • 默认
  • 最新
  • 楼主
  • 北葵向暖 LV7 三贤进士
    2楼
    为什么高速不免费
    12-27 13:11 · 四川
    回复
  • 霸道[SHEN.X.S) LV14 三贤七品
    3楼
    谢谢分享
    12-27 18:48 · 四川
    回复
  • 大头哥 LV16 三贤五品
    4楼

    北葵向暖 发表于 2025-12-27 13:11 为什么高速不免费

    想收费仨
    12-28 00:31 · 四川
    回复
  • 大头哥 LV16 三贤五品
    5楼
    元旦节都不免费,也是绝了
    12-28 00:32 · 四川
    回复
  • 如约而至 LV16 三贤五品
    6楼
    知道了哦
    12-28 10:21 · 四川
    回复
你的热评
游客
发表评论
最热资阳圈
  • #河马,领满勤奖啦#

    沱四桥

    2
  • #签到打卡#早安呀

    林玩子

    1
  • #签到打卡#新年快乐

    林玩子

    1
  • #河马,领满勤奖啦#

    言绪

    1
  • #签到打卡#

    未佬的佬人

    1
热点推荐

安装应用

摆资阳龙门阵,结交新朋友

免费下载九曲河门户网
这是app专享内容啦!
你可以下载app,更多精彩任你挑!
绑定手机才能继续哦!
绑定手机账号更安全哦!
绑定手机才能继续哦!
绑定手机账号更安全哦!